教师简介:
牛霖霖:马克思主义学院教研室主任。曾获辽宁省高校思想政治理论课教学大赛三等奖、辽宁省高校“校园先锋示范岗”、 “大连优秀学生思想政治教育工作者”等荣誉称号。

一、课程设计
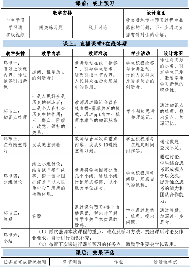
疫情期间,采用课前“线上预习”+课上“直播课堂+在线答疑”+课后“效果评估”的“三合一”教学模式开展教学,具体安排如下:

二、课程实施
根据《马克思主义基本原理概论》课程的特点,依托超星学习通平台,以自建网课为基础,结合学银在线和思政资源库,利用腾讯会议、QQ群屏幕分享等方式,开展在线教学。同时,将“伟大的抗疫精神”融入思政课,将疫情防控的素材转化融入思政课堂中,把努力讲好中国战“疫”故事、上好“云端”思政课,作为检验和提升教学能力的“试金石”和“磨刀石”。
1.丰富线上课程资源,突出价值引领
围绕教学重难点,将“伟大的抗疫精神”融入课程,打造“伟大抗议精神”小课堂,设置“抗疫故事”、“ 平‘语’近人”、“思政沙龙”等8个专栏,保证教学资源多元化的同时,将鲜活的抗疫故事和真挚的家国情怀融入到深刻的理论分析中,增强大学生的社会责任感和奉献精神。

2.坚持课程问题导向,探求创新路径
积极探索各种教学方式方法,大胆尝试掌握不同的教学方法。QQ屏幕分享、学习通直播到腾讯会议直播;从先直播后自学提问,到先自学提问后直播补充再提问;从在线传统教学到翻转教学等,不断完善和创新,找到适合不同专业学生学习本门课程的在线教学方法。此外,针对因疫情未能返校学生,专门成立“居家线上学习小组”微信群,为他们答疑解惑,做心理疏导。

3.多元化在线课堂教学,强化学习效果
在线教学活动是疫情期间开展教学活动的重要环节,为调动学生学习积极性,应重视在线教学设计。一是课前,在学习通线上教学平台布置学习任务点,通过闯关的形式完成教学视频、章节习题、在线讨论等;二是课上,通过收集凝练学生预习过程中暴露出的问题,结合课程内容重难点,形成线上课堂任务,通过预习、知识点梳理、随堂练习、答疑、主题讨论等多种形式夯实基础,同时通过投票、选人、抢答等方式调动学生学习积极性,并有针对性的总结;三是课后,通过查看任务点完成情况、章节测验、作业、阶段性考试等形式,加大了过程考核力度的同时,巩固学习效果。


三、效果与反思
1.要进一步深化学习钻研,做到厚植厚学
根据学生课堂效果反馈和线上数据得出,要进一步在厚植厚学马克思主义理论与方法、习近平新时代中国特色社会主义思想、中国共产党革命精神等方面下功夫,结合教材引导学生认真研读经典,以透彻的学理分析回应学生,让学生们感受到如何用自己的行动践行社会主义核心价值,助力“大科”抗疫。
2.要实时完善线上课程资源,做到教学相长
通过对线上学习的总结,要及时将学生在学习过程中呈现出的问题进行总结,并结合不同专业的特点布置学习任务,更新线上教学资源,真正实现思政课教学的立德树人基本目标。
辽公安网备 21021202000170号
品牌官网认证